Каталог
Заказать звонок
Меню
техника и оборудование +7 (4162) 578-000
запасные части +7 (4162) 578-500
стропная и канатная продукция, электроды, шины +7 (4162) 500-650
сервис +7 (914) 060-30-25
Email:
Каталог
РАССРОЧКА НА ТЕХНИКУ
Без переплат
техника и оборудование +7 (4162) 578-000
запасные части +7 (4162) 578-500
стропная и канатная продукция, электроды, шины +7 (4162) 500-650
сервис +7 (914) 060-30-25

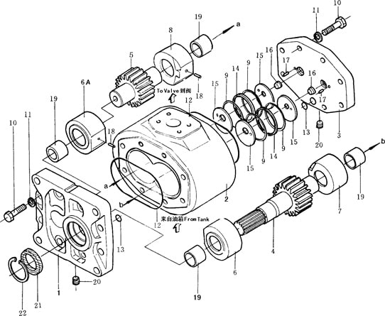
Гидравлический насос

1
bracket
2
body, pump
3
cover, pump
4
gear, drive
6
bushing
7
bushing
9
ring, back up
9
ring, back up
10
bolt
11
washer, spring
8
bushing
5
gear, driven
6A
bushing
10
bolt
11
washer, spring
19
bearing, needle
19
bearing, needle
18
pin
12
O-ring
18
pin
15
plate, seal
9
ring, back up
14
U-ring
9
ring, back up
15
plate, seal
16
collar
17
pin
16
collar
17
pin
20
plug, taper
13
O-ring
15
plate, seal
14
U-ring
15
plate, seal
19
bearing, needle
19
bearing, needle
12
O-ring
13
O-ring
20
plug, taper
21
seal, oil
22
ring, snap
Номер
Наименование
07446-66103
Наименованиеpump ass’y
1
07445-66011
Наименованиеbracket
2
07446-66020
Наименованиеbody, pump
3
07445-66030
Наименованиеcover, pump
4
07446-66040
Наименованиеgear, drive
5
07446-66050
Наименованиеgear, driven
6
07445-66760
Наименованиеbushing
6A
07445-66860
Наименованиеbushing
7
07445-66770
Наименованиеbushing
8
07445-66870
Наименованиеbushing
9
07445-66091
Наименованиеring, back up
10
01010-51655
Наименованиеbolt
11
01602-21648
Наименованиеwasher, spring
12
07443-66140
НаименованиеO-ring
13
07000-12015
НаименованиеO-ring
14
07443-66736
НаименованиеU-ring
15
07445-66130
Наименованиеplate, seal
16
07438-66090
Наименованиеcollar
17
04025-00412
Наименованиеpin
18
07445-66171
Наименованиеpin
19
07445-66181
Наименованиеbearing, needle
20
07043-00211
Наименованиеplug, taper
21
07443-11163
Наименованиеseal, oil
22
04065-06525
Наименованиеring, snap